特點:
◆ 符合CE安全4級認證;
◆ 規格型號多,適用范圍廣;
◆ 自檢功能完善;
◆具有多種固定方式,安裝方便快捷;
◆ 抗電磁、光干擾能力強;
◆ 抗振性能強,防水、防塵性能優越;
◆ 具有工作狀態、接線、故障指示;
◆ 具有反向脈沖的雙路NPN/PNP安全輸出;
◆ 具有EDM、輔助輸出功能 。
參數:
?
| 保護長度 | 0~8000mm |
| 保護高度 | 保護高度 H=(xx-1)×光軸間距,xx為光束數 |
| 光軸間距 | 7.5mm, 15mm, 30mm |
| 檢測精度 | 14mm, 21mm, 36mm |
| 工作電源 | DC12V~24V |
| 工作電流 | <200mA |
| 負載電流 | <200mA |
| 響應時間 | (xx-1)×0.3+1ms,xx為光束數 |
| 診斷覆蓋率 | >99% |
| 安全等級 | PL e(EN ISO 13849-1)Type 4(EN 61496-1/EN 61496-2) |
| 防護等級 | IP65 |
| 工作溫度 | –10°C ~ +55°C |
| 環境濕度 | 20°C, RH ≤85% |
| 抗光干擾 | 10000Lux (入射角≥5°) |
| 抗振動 | 頻率:10~55Hz, 振幅:0.35mm |
| 抗沖擊 | 10g, 16ms, X,Y,Z軸,每軸1000次 |
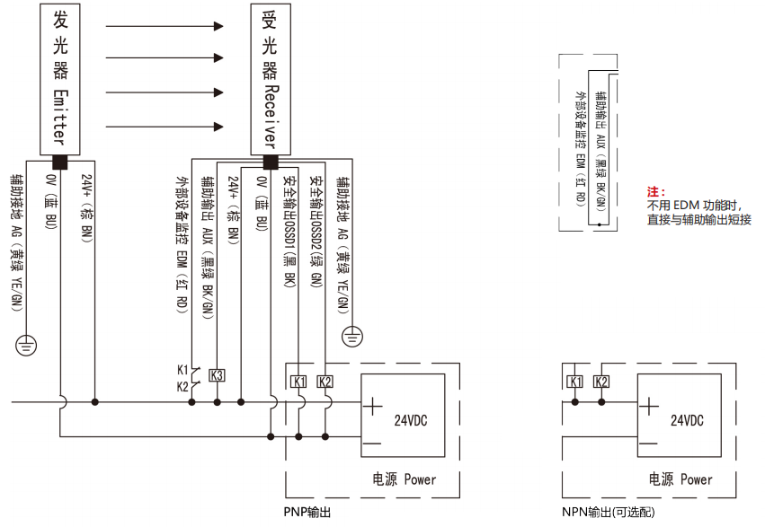
接線圖:

外形尺寸及選型表:

?H:保護高度, L:傳感器高度; H1: 最傷一束光到上端蓋距離( 檢測精度 14mm 時為 13.75mm,21mm 時為 21.25,36mm 時為 36.25mm)
| 檢測精度:14mm | 檢測精度:21mm | 檢測精度:36mm | |||||||||
| 規格 | 光束 | H | L | 規格 | 光束 | H | L | 規格 | 光束 | H | L |
| SFD140172 | 24 | 172 | 200 | SFD210165 | 12 | 165 | 200 | SFD360150 | 6 | 150 | 200 |
| SFD140232 | 32 | 232 | 260 | SFD210225 | 16 | 225 | 260 | SFD360210 | 8 | 210 | 260 |
| SFD140292 | 40 | 292 | 320 | SFD210285 | 20 | 285 | 320 | SFD360270 | 10 | 270 | 320 |
| SFD140352 | 48 | 352 | 380 | SFD210345 | 24 | 345 | 380 | SFD360330 | 12 | 330 | 380 |
| SFD140412 | 56 | 412 | 440 | SFD210405 | 28 | 405 | 440 | SFD360390 | 14 | 390 | 440 |
| SFD140472 | 64 | 472 | 500 | SFD210465 | 32 | 465 | 500 | SFD360450 | 16 | 450 | 500 |
| SFD140532 | 72 | 532 | 560 | SFD210525 | 36 | 525 | 560 | SFD360510 | 18 | 510 | 560 |
| SFD140592 | 80 | 592 | 620 | SFD210585 | 40 | 585 | 620 | SFD360570 | 20 | 570 | 620 |
| SFD140652 | 88 | 652 | 680 | SFD210645 | 44 | 645 | 680 | SFD360630 | 22 | 630 | 680 |
| SFD140712 | 96 | 712 | 740 | SFD210705 | 48 | 705 | 740 | SFD360690 | 24 | 690 | 740 |
| SFD140772 | 104 | 772 | 800 | SFD210765 | 52 | 765 | 800 | SFD360750 | 26 | 750 | 800 |
| SFD140832 | 112 | 832 | 860 | SFD210825 | 56 | 825 | 860 | SFD360810 | 28 | 810 | 860 |
| SFD140892 | 120 | 892 | 920 | SFD210885 | 60 | 885 | 920 | SFD360870 | 30 | 870 | 920 |
| SFD140952 | 128 | 952 | 980 | SFD210945 | 64 | 945 | 980 | SFD360930 | 32 | 930 | 980 |
| SFD141012 | 136 | 1012 | 1040 | SFD211005 | 68 | 1005 | 1040 | SFD360990 | 34 | 990 | 1040 |
| SFD141072 | 144 | 1072 | 1100 | SFD211065 | 72 | 1065 | 1100 | SFD361050 | 36 | 1050 | 1100 |
| SFD141132 | 152 | 1132 | 1160 | SFD211125 | 76 | 1125 | 1160 | SFD361110 | 38 | 1110 | 1160 |
| SFD141192 | 160 | 1192 | 1220 | SFD211185 | 80 | 1185 | 1220 | SFD361170 | 40 | 1170 | 1220 |
| SFD141252 | 168 | 1252 | 1280 | SFD211245 | 84 | 1245 | 1280 | SFD361230 | 42 | 1230 | 1280 |
| SFD141312 | 176 | 1312 | 1340 | SFD211305 | 88 | 1305 | 1340 | SFD361290 | 44 | 1290 | 1340 |
| SFD141372 | 184 | 1372 | 1400 | SFD211365 | 92 | 1365 | 1400 | SFD361350 | 46 | 1350 | 1400 |
| SFD141432 | 192 | 1432 | 1460 | SFD211425 | 96 | 1425 | 1460 | SFD361410 | 48 | 1410 | 1460 |
| SFD141492 | 200 | 1492 | 1520 | SFD211485 | 100 | 1485 | 1520 | SFD361470 | 50 | 1470 | 1520 |
?